import pandas as pd
import numpy as np
from plotnine import (
ggplot,
aes,
after_stat,
geom_density,
geom_histogram,
geom_vline,
geom_rect,
labs,
annotate,
theme_tufte,
)
from plotnine.data import mpgDensity with Some Shade

mpg.head()| manufacturer | model | displ | year | cyl | trans | drv | cty | hwy | fl | class | |
|---|---|---|---|---|---|---|---|---|---|---|---|
| 0 | audi | a4 | 1.8 | 1999 | 4 | auto(l5) | f | 18 | 29 | p | compact |
| 1 | audi | a4 | 1.8 | 1999 | 4 | manual(m5) | f | 21 | 29 | p | compact |
| 2 | audi | a4 | 2.0 | 2008 | 4 | manual(m6) | f | 20 | 31 | p | compact |
| 3 | audi | a4 | 2.0 | 2008 | 4 | auto(av) | f | 21 | 30 | p | compact |
| 4 | audi | a4 | 2.8 | 1999 | 6 | auto(l5) | f | 16 | 26 | p | compact |
The defaults are not exactly beautiful, but still quite clear.
Basic Density Plot
(
ggplot(mpg, aes(x="cty"))
+ geom_density()
)
Plotting multiple groups is straightforward, but as each group is plotted as an independent PDF summing to 1, the relative size of each group will be normalized.
Density Plot with Groups
(
ggplot(mpg, aes(x="cty", color="drv", fill="drv"))
+ geom_density(alpha=0.1)
)
To plot multiple groups and scale them by their relative size, you can map the y aesthetic to 'count' (calculated by stat_density).
(
ggplot(mpg, aes(x="cty", color="drv", fill="drv"))
+ geom_density(aes(y=after_stat("count")), alpha=0.1)
)
Density Plots + Histograms
To overlay a histogram onto the density, the y aesthetic of the density should be mapped to the 'count' scaled by the binwidth of the histograms.
Why?
The count calculated by stat_density is \(count = density * n\) where n is the number of points . The density curves have an area of 1 and have no information about the absolute frequency of the values along curve; only the relative frequencies. The count curve reveals the absolute frequencies. The scale of this count corresponds to the count calculated by the stat_bin for the histogram when the bins are 1 unit wide i.e. binwidth=1. The count * binwidth curve matches the scale of counts for the histogram for a give binwidth.
binwidth = 2 # The same for geom_density and geom_histogram
(
ggplot(mpg, aes(x="cty", color="drv", fill="drv"))
+ geom_density(aes(y=after_stat("count*binwidth")), alpha=0.1)
+ geom_histogram(
aes(fill="drv", y=after_stat("count")),
binwidth=binwidth,
color="none",
alpha=0.5,
)
# It is the histogram that gives us the meaningful y axis label
# i.e. 'count' and not 'count*2'
+ labs(y="count")
)
Shaded Range Under a Density Plot
Extending geom_density to create an effect of a shaded range
Create some data and plot the density
n = 101
df = pd.DataFrame({"x": np.arange(n)})
(
ggplot(df, aes("x"))
+ geom_density()
)
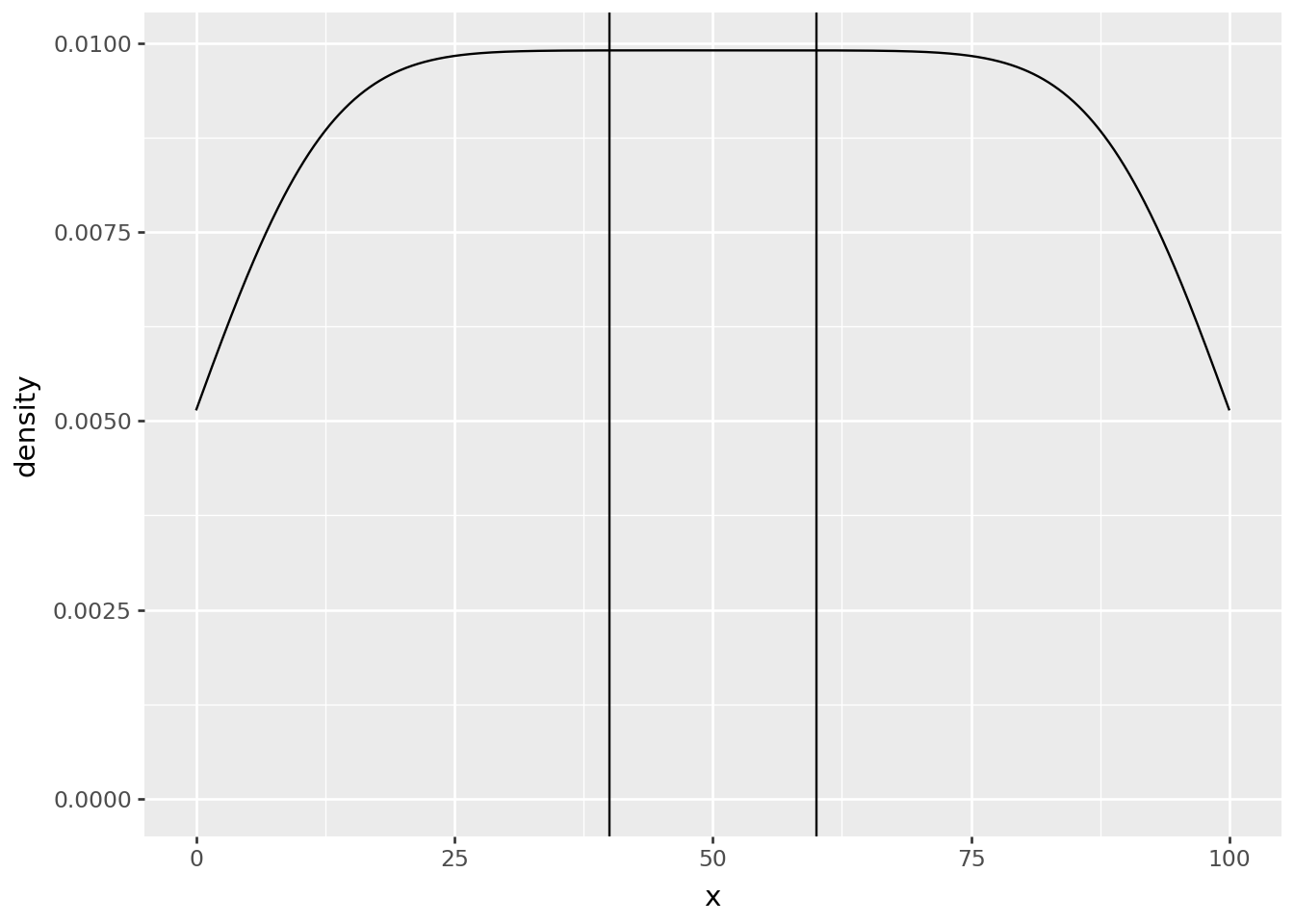
Suppose we want to mark a region as special e.g. (40, 60), we can use vertical lines to annotate it.
region = (40, 60)
(
ggplot(df, aes("x"))
+ geom_density()
+ annotate(geom_vline, xintercept=region) # new line
)
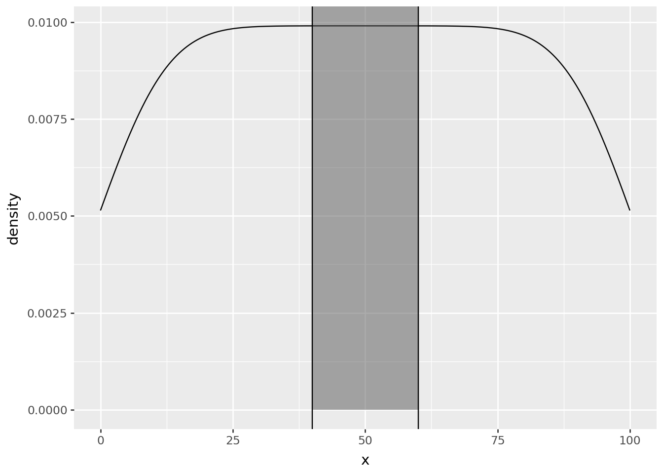
To make it standout more we can highlight. To do that, the first thought is to use a rectangle.
region = (40, 60)
(
ggplot(df, aes("x"))
+ geom_density()
+ annotate(
geom_rect, xmin=region[0], xmax=region[1], ymin=0, ymax=float("inf"), alpha=0.5
) # new annotation layer
+ annotate(geom_vline, xintercept=region)
)
Since y upper-bound varies along the curve, a rectangular highlight has to stretch up to the top of the panel.
To hightlight only within the density curve, we have to use a second density curve. We need to calculate the density as normal, but just before the curve & region are plotted, we should keep only the region we want.
We create our own geom_density_highlight and override the setup_data method. First, we override but do nothing, we only inspect the data to see what we have to work with.
# new class
class geom_density_highlight(geom_density):
def setup_data(self, data):
data = super().setup_data(data)
print(data)
return data
region = (40, 60)
(
ggplot(df, aes("x"))
+ geom_density()
+ geom_density_highlight(fill="black", alpha=0.5) # new line
+ annotate(geom_vline, xintercept=region)
) PANEL count density group n scaled x y \
0 1 0.519038 0.005139 -1 101 0.519039 0.000000 0.005139
1 1 0.522757 0.005176 -1 101 0.522758 0.097752 0.005176
2 1 0.526473 0.005213 -1 101 0.526474 0.195503 0.005213
3 1 0.530187 0.005249 -1 101 0.530188 0.293255 0.005249
4 1 0.533899 0.005286 -1 101 0.533900 0.391007 0.005286
... ... ... ... ... ... ... ... ...
1019 1 0.533899 0.005286 -1 101 0.533900 99.608993 0.005286
1020 1 0.530187 0.005249 -1 101 0.530188 99.706745 0.005249
1021 1 0.526473 0.005213 -1 101 0.526474 99.804497 0.005213
1022 1 0.522757 0.005176 -1 101 0.522758 99.902248 0.005176
1023 1 0.519038 0.005139 -1 101 0.519039 100.000000 0.005139
ymin ymax
0 0 0.005139
1 0 0.005176
2 0 0.005213
3 0 0.005249
4 0 0.005286
... ... ...
1019 0 0.005286
1020 0 0.005249
1021 0 0.005213
1022 0 0.005176
1023 0 0.005139
[1024 rows x 10 columns]

The highlight has filled the whole region, but the printed data suggests that we can limit the rows to those where x column is within our region.
class geom_density_highlight(geom_density):
# new method
def __init__(self, *args, region=(-np.inf, np.inf), **kwargs):
super().__init__(*args, **kwargs)
self.region = region
def setup_data(self, data):
data = super().setup_data(data)
s = f"{self.region[0]} <= x <= {self.region[1]}" # new line
data = data.query(s).reset_index(drop=True) # new line
return data
region = (40, 60)
(
ggplot(df, aes("x"))
+ geom_density()
+ geom_density_highlight(region=region, fill="black", alpha=0.5) # modified line
+ annotate(geom_vline, xintercept=region)
)
That is it, but we can make it look better.
class geom_density_highlight(geom_density):
def __init__(self, *args, region=(-np.inf, np.inf), **kwargs):
super().__init__(*args, **kwargs)
self.region = region
def setup_data(self, data):
data = super().setup_data(data)
s = f"{self.region[0]} <= x <= {self.region[1]}"
data = data.query(s).reset_index(drop=True)
return data
region = (40, 60)
teal = "#029386"
(
ggplot(df, aes("x"))
+ geom_density_highlight(region=region, fill=teal + "88", color="none")
+ geom_density(fill=teal + "44", color=teal, size=0.7)
+ annotate(geom_vline, xintercept=region, color=teal, size=0.7)
+ theme_tufte()
)
This example was motivated by a question from github user Rishika-Ravindran.